今天是:

当前位置: 首页>>宁武要闻>>正文

 

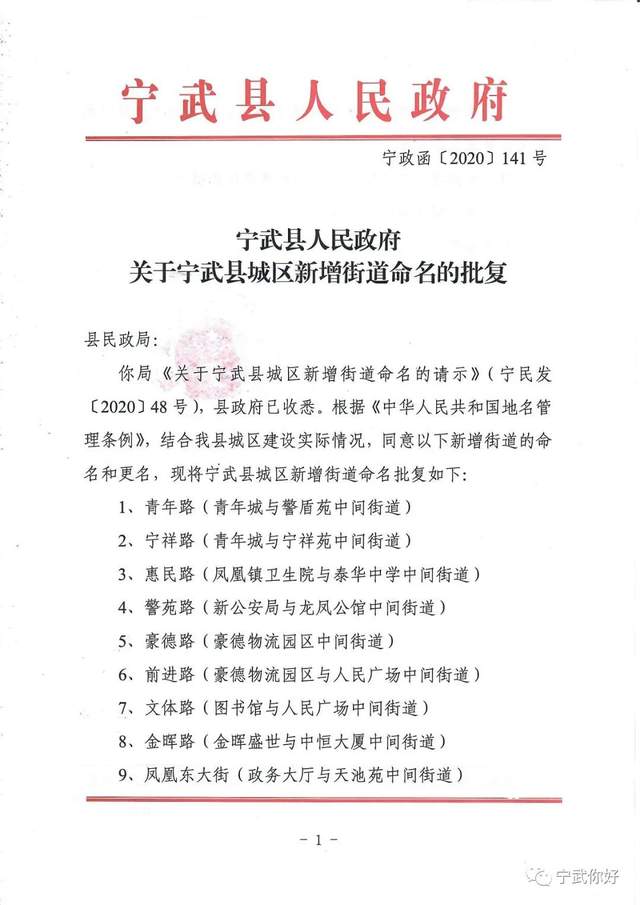
重磅!宁武县城区新增街道命名!请知悉!
2020-11-15 10:54   来源: 宁武县人民政府、宁武县民政局

 

编辑:闫凤婷

 

 

 

 

 

政务动态

行业信息

媒体聚焦

 
主办:宁武县融媒体中心  
新闻热线:0350-4723007 15935054599
 业务联系:18635015866
邮箱:nwxrmtzx666@163.com   
版权所有:宁武县融媒体中心
网络传播视听节目许可证号:104420028  
晋ICP备 16000383号
技术支持:忻州日报新媒体中心